简体版
|
繁体版
无障碍浏览
手机版
当前位置:
首页
>>
公开信息内容
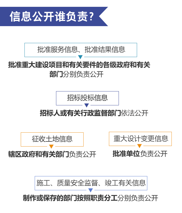
国办发文!重大建设项目批准和实施,信息要这样公开!
索引号:
1101-02_Z/2017-1224001
公开目录:
政策解读
发布日期:
2017年12月24日
主题词:
发布机构:
区政府办公室
文 号: